今回は、2026年1月31日(土)~ 2月8日(日)にて期間で行われる静岡県の新人大会(新人戦)について見ていきましょう。
高校バレーの開幕、バレー新チームの初陣、都道府県の頂点を掴むのはどこの高校か注目ですね。
そんな中で今回は、静岡県のバレー新人大会について、結果速報を中心に組合せや日程を更新していきますのでチェックしてください。
大会詳細 静岡県新人大会 2025-26
それでは、大会詳細を確認しておきましょう。
アシックス ネットバーナーバリスティック FF MT 4 NETBURNER BALLISTIC FF MT 4 1053A071-001 バレーシューズ
静岡県 過去大会結果 高校バレー
それでは、高校バレー直近大会の結果を確認しておきましょう
*下記記事にてチェックして下さい。
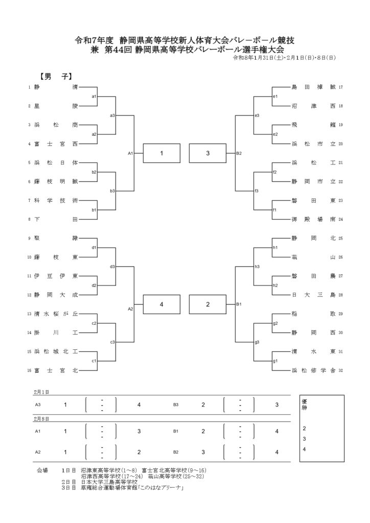
組合せ 静岡県新人大会 高校バレー 2025-26
【 静岡県 組合せ 高校バレーボール新人戦】
【男子】

【女子】

pdfはこちら→ 静岡県新人戦組合せ
ミズノ MIZUNO バレーシューズ ウエーブライトニングZ8 バレーボール V1GA2400
結果速報 静岡県新人大会 男子 2025-26
それでは、ここで 静岡県高校バレー新人大会 男子の試合速報(結果速報)をお届けします。
随時更新していきます。
1回戦 静岡県新人大会 男子
- 静清 2ー0 星陵
- 浜松商 2ー1 富士宮西
- 浜松日体 2ー0 藤枝明誠
- 科学技術 0ー2 下田
- 聖隷 2ー0 藤枝東
- 伊豆伊東 0ー2 静岡大成
- 清水桜が丘 2ー1 掛川工
- 浜松城北工 0ー2 富士宮北
- 島田樟誠 2ー0 沼津西
- 飛龍 1ー2 浜松市立
- 浜松工 2ー0 静岡市立
- 磐田東 0ー2 御殿場南
- 静岡北 1ー2 韮山
- 磐田農 0ー2 日大三島
- 稲取 2ー0 静岡西
- 清水東 0ー2 浜松修学舎
2回戦 静岡県新人大会 男子
- 静清 2ー1 浜松商
- 浜松日体 2ー0 下田
- 聖隷 2ー0 静岡大成
- 清水桜が丘 0ー2 富士宮北
- 島田樟誠 2ー0 浜松市立
- 浜松工 2ー1 御殿場南
- 韮山 0ー2 日大三島
- 稲取 0ー2 浜松修学舎
ブロック決勝戦 静岡県新人大会 男子
- 静清 0ー2 浜松日体
- 聖隷 2ー0 富士宮北
- 島田樟誠 1ー2 浜松工
- 日大三島 0ー2 浜松修学舎
サイズ交換無料 アームスリーブ 両腕入り ザムスト 腕 肘 サポーター スポーツ バレーボール バレー バスケットボール バスケ ランニング ゴルフ 野球 マラソン 白 ホワイト 黒 ブラック ネイビー アームカバー メンズ レディース 男 女 zamst
決勝リーグ戦 静岡県新人大会 男子
- 浜松日体 0ー2 聖隷
- 浜松日体 2ー1 浜松工
- 浜松日体 0ー2 浜松修学舎
- 聖隷 2ー0 浜松工
- 聖隷 2ー1 浜松修学舎
- 浜松工 0ー2 浜松修学舎
結果速報 静岡県新人大会 女子 2025-26
それでは、ここで 静岡県高校バレー新人大会 女子の試合速報(結果速報)をお届けします。
随時更新していきます。
1回戦 静岡県新人大会 女子
- 富士見 2ー0 磐田北
- 清水桜が丘 1ー2 掛川西
- 掛川東 2ー0 日大三島
- 伊豆中央 0-2 島田商
- 藤枝順心 2ー0 常葉大菊川
- 浜松商 0ー2 沼津西
- 稲取 2ー0 静岡
- 富士宮西 0ー2 聖隷
- サレジオ 2ー0 桐陽
- 富士市立 0ー2 袋井
- 袋井商 2ー0 駿河総合
- 焼津 0ー2 三島南
- 小笠 2ー0 伊豆伊東
- 市立沼津 0ー2 静岡商
- 焼津中央 2ー1 浜松市立
- 藤枝西 0ー2 沼津商
2回戦 静岡県新人大会 女子
- 富士見 2ー0 掛川西
- 掛川東 1ー2 島田商
- 藤枝順心 0ー2 沼津西
- 稲取 0ー2 聖隷
- サレジオ 2ー0 袋井
- 袋井商 2ー0 三島南
- 小笠 1ー2 静岡商
- 焼津中央 0ー2 沼津商
ブロック決勝戦 静岡県新人大会 女子
- 富士見 2ー0 島田商
- 沼津西 0ー2 聖隷
- サレジオ 2ー0 袋井商
- 静岡商 0ー2 沼津商
サイズ交換無料 アームスリーブ 両腕入り ザムスト 腕 肘 サポーター スポーツ バレーボール バレー バスケットボール バスケ ランニング ゴルフ 野球 マラソン 白 ホワイト 黒 ブラック ネイビー アームカバー メンズ レディース 男 女 zamst
決勝リーグ戦 静岡県新人大会 女子
- 富士見 2ー0 聖隷
- 富士見 2ー0 サレジオ
- 富士見 2ー0 沼津商
- 聖隷 0ー2 サレジオ
- 聖隷 2ー0 沼津商
- サレジオ 2ー0 沼津商
最終結果 静岡県新人大会 高校バレー2025-26
それでは最後に、バレーボール新人大会2025-26の最終結果を確認しておきましょう。
静岡県 令和7年度新人大会 バレーボール2025-26
【男子】
- 優勝:聖隷
- 準優勝:浜松修学舎
- 3位:浜松日体
- 4位:浜松工
【女子】
- 優勝:富士見
- 準優勝:サレジオ
- 3位:聖隷
- 4位:沼津商
MIZUNO ミズノ バレーボール サポーター 膝サポーター パッド無 スーパーロング 1個入り V2MYA011ユニセックス 男女兼用【2枚までメール便OK】【2023SS】
各都道府県 新人大会 2025-26 高校バレー
各都道府県にて開催されています、高校バレー新人大会の結果については下記の表から各都道府県の詳細ページに移動できますので是非ともご覧ください。
こちらでは、各地区大会の詳細になります。
【新人地区大会】
| 東北大会 | 関東大会 | 北信越大会 | 東海大会 |
| 近畿大会 | 中国大会 | 四国大会 | 九州大会 |
まとめ
今回は、令和7年度(2025-26)静岡県の高校バレーボール新人大会についての結果を中心に確認してきました。
今後の勢力図を考える上でも非常に重要な大会ですね。
まだまだ新チームが始まったばかりですので、この先の熱い戦いを期待していきましょう。
この先も選手のみなさんには頑張っていただきたいです、応援していきましょう。
今回は最後までお読みくださりありがとうございます。
今後とも有益な記事を投稿していきますので何卒宜しくおねがいします。
にほんブログ村





コメント